Демография / Фильтры знаний
Фильтр позволяет отобрать фрагменты знаний предметной области по содержательным признакам
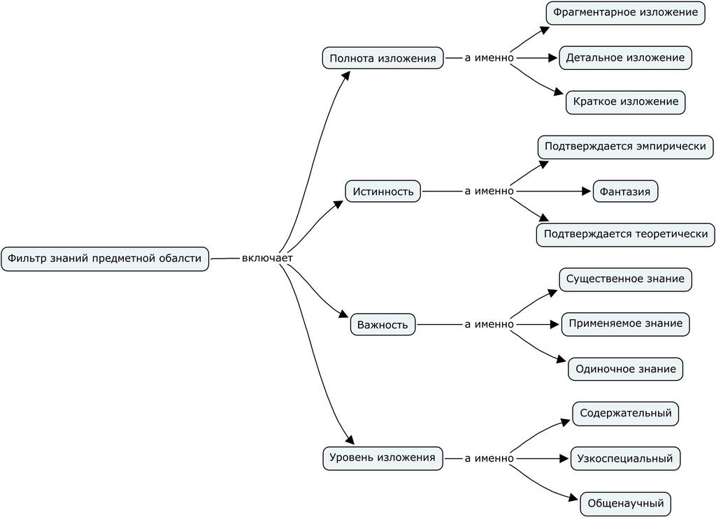
Каждый ресурс, входящий в состав пространства профессиональных знаний, помимо содержания, обладает местом в структуре знаний пространства и набором семантических свойств. Использование фильтров знаний позволяет классифицировать ресурсы согласно их формальному представлению в пространстве знаний.
На рисунке представлена система фильтров, позволяющая производить выборки ресурсов по таким свойствам, как "важность", "истинность", "полнота изложения" и "уровень изложения". Данная система создана специально для среды знаний по демографии, но при этом обладает универсальностью, что позволяет использовать её и в других областях. Система фильтров знаний не является фиксированной. В процессе развития пространства знаний она может быть дополнена.