Демография / Роли знаний

Материал из Wiki-KubSU
Перейти к навигацииПерейти к поиску

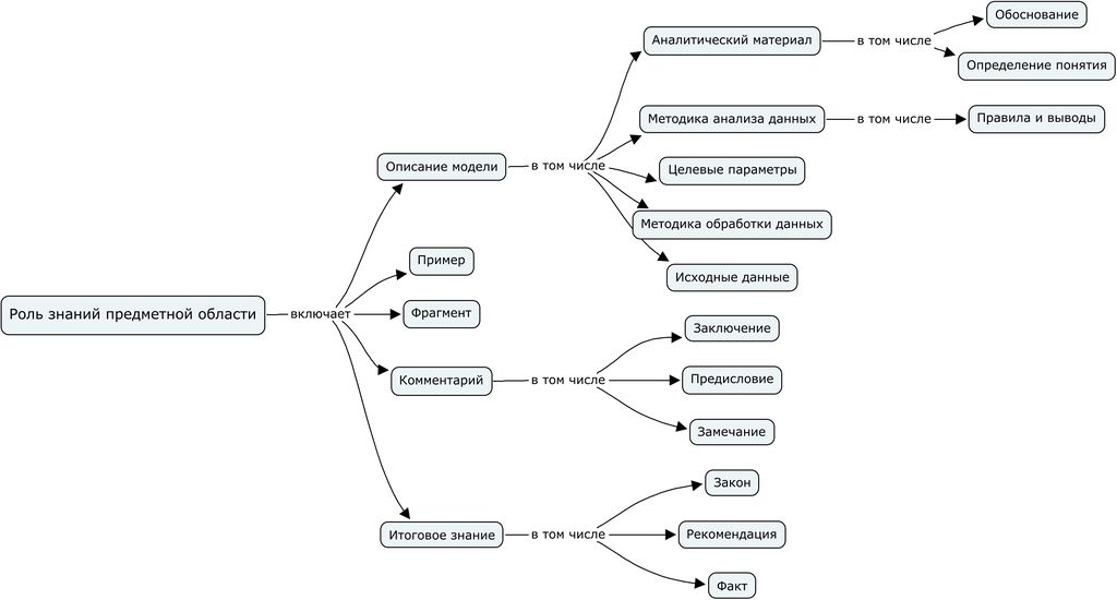
Роль определяет качественное свойство фрагмента знаний предметной области

Каждый ресурс, входящий в состав пространства профессиональных знаний, помимо содержания, обладает местом в структуре знаний пространства. Содержательное место определяется онтологической структурой предметной области. Кроме того, каждый фрагмент знаний обладает набором свойств, определяющих в том числе и семантику ресурса.

Для классификации ресурсов по семантической нагрузке предложена система ролей, представленная на рисунке. Данная система создана специально для среды знаний по демографии, но при этом обладает универсальностью, позволяющей применить её и к другим областям. Система ролей не является фиксированной, её трансформация под иное пространство знаний включает дополнение или изменение некоторых ролей, при этом общая концепция иерархии ролей остаётся неизменной.

Roles.jpg